It is currently Sat Apr 18, 2026 12:52 pm

All times are UTC [ DST ]




Post new topic Reply to topic  [ 40 posts ]  Go to page Previous  1, 2, 3
Author Message
 Post subject: Mate
PostPosted: Tue Jul 24, 2007 3:49 am 
Offline
User avatar

Joined: Sat Feb 10, 2007 6:30 pm
Posts: 351
Location: Brisbane Australia
Devia wrote:
ok... so I took another look at those 6502 timings and researched a little into those IO read/write strobe signals. Not much to find on the last part, though :shock:
Anyways, here's the adapter I actually build and verified this time :lol:

Image

/IORD low tells rr-net to start sending data onto the databus. When you set it high again, rr-net stops putting data onto the bus.
/IORD must go low when /IO1 is low and R/W is high. PHI2 doesn't matter here.

/IOWR low tells rr-net to get ready to read data off the databus and rr-net will the read the data off the databus when /IOWR goes high again.
/IOWR must go low when /IO1 is low and R/W is low and PHI2 is high

The greatest thing about this, is that I build it into my SX-64 and it fucking works!! no packet loss, no corruption :D ...RR-Net mounted on either RR or MMC64 does not work properly on my SX, but this little thing does. Ahhh.... finally some network on my SX ;-)


Mate this page is GOLD Thanks really . Give that man a cigar

_________________
Have Fun!!


Top
 Profile  
Reply with quote  
 Post subject:
PostPosted: Tue Jul 24, 2007 2:58 pm 
Offline
User avatar

Joined: Thu Jan 12, 2006 12:52 am
Posts: 203
Location: Denmark
mmmmmm.. /me loves cigars :D
..just mind the orientation of the Clock-Port connector, please.. otherwise you'll have reversed polarity, which is probably not a good thing unless these's protection from that on the RR-Net. (haven't checked).

So just to clear things up:
In the diagram, J1 is shown as the male pin-header onto which you mount RR-Net with the RJ-45 and PCB pointing to the LEFT!


Top
 Profile  
Reply with quote  
 Post subject:
PostPosted: Tue Jul 24, 2007 3:02 pm 
Offline
User avatar

Joined: Thu Jan 12, 2006 12:52 am
Posts: 203
Location: Denmark
zap wrote:
Yes a perfect example of the ugly method.


Ugly? nah.. wires, electronics, confusion.. this is pure BEAUTY! :P


Top
 Profile  
Reply with quote  
PostPosted: Sat Aug 16, 2008 12:32 am 
Offline
User avatar

Joined: Thu Jan 12, 2006 12:52 am
Posts: 203
Location: Denmark
ok, so it's been over a year and a couple of things have happened ;-)

I'm not sure if this belongs in this thread or if it should have its own, but here we go...

A little over two years ago in this thread, RaveGuru wrote:
RaveGuru wrote:
I would love to make an internal clockport so the RR-net could be completely built in and fittet to the C64 case with just the RJ-45 connector coming out.


Those who attended the recently held St:LCP 2008 party, had a chance to see exactly that:

Attachment:
File comment: RJ-45 and on/off switch - Needs to be glued on properly ;-)
CPB05.JPG [41.73 KiB]
Downloaded 124 times

Attachment:
File comment: Overview
CPB01.JPG [90.54 KiB]
Downloaded 108 times

Attachment:
File comment: A birds-nest *shrug*
CPB02.JPG [53.17 KiB]
Downloaded 107 times

Attachment:
File comment: Component side, incl. last minute fixes ;-)
CPB06.JPG [39.67 KiB]
Downloaded 99 times

Attachment:
File comment: The ON/OFF switch and RJ-45 plug from the inside
CPB03.JPG [57.43 KiB]
Downloaded 88 times

Attachment:
File comment: I/O1 cut..
CPB04.JPG [72.33 KiB]
Downloaded 94 times


The logic intercepts I/O1 and does chipselect for $de02-$de0f only. If something outside that address space is addressed, I/O1 gets passed on to the Expansion Port. That's why I/O1 has been cut.
The switch can enable and disable the logic and thus the RR-Net completely. This is needed if e.g. a FC3 is to be used in the Expansion Port.
Other cartridges like Retro Replay, MMC64, MMC Replay and 1541 Ultimate (in Retro Replay cart mode) all work with this internally mounted RR-Net.
So, yes.. I now have a 1541U with The Final Replay ROM in it and CodeNet actually works! ;-)
WarpCopy also works, except for one tiny detail: The 1541U doesn't seem to handle the WarpCopy fast reader. The writer works, though and so does reading from non-1541U drives. So one can read a floppy from a real 1541 using WarpCopy and write it to 1541U.

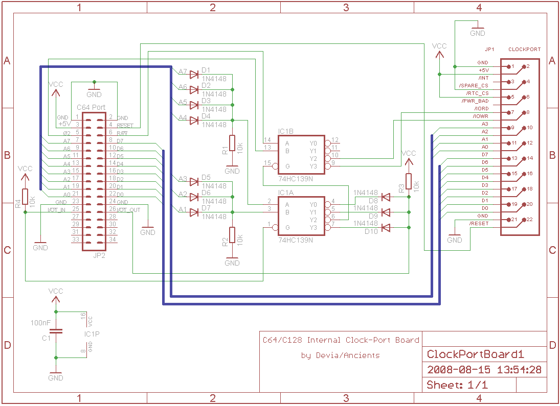
For those who want to build this themselves, here's a schematic for the Clock-Port Board:

Attachment:
File comment: Schematic of Clock-Port Board
ClockPortBoard1.png [26.92 KiB]
Downloaded 122 times


And a part list:
Code:
Part     Value          Package     

C1       100nF          C025-025X050
D1       1N4148         DO34-7       
D2       1N4148         DO34-7       
D3       1N4148         DO34-7       
D4       1N4148         DO34-7       
D5       1N4148         DO34-7       
D6       1N4148         DO34-7       
D7       1N4148         DO34-7       
D8       1N4148         DO34-7       
D9       1N4148         DO34-7       
D10      1N4148         DO34-7       
IC1      74HC139N       DIL16       
JP1      CLOCKPORT      87758-2216   
JP2      C64 Port       MA17-2       
R1       10k            0204/7       
R2       10k            0204/7       
R3       10k            0204/7       
R4       10k            0204/7       


oh, yeah.. and the on/off switch needs to be connected like this:

Attachment:
File comment: On/Off switch schematic
OnOffSwitch.png [4.19 KiB]
Downloaded 72 times


Guess that's it..
- oh yeah, and to sum up the whole Clock-Port /IORD, /IOWR confusion from earlier, this is how it's logically implemented on this board:

Attachment:
File comment: /IORD, /IOWR generation
IORD_IOWR.png [5.51 KiB]
Downloaded 79 times


If you go and attempt to build this or something based on it, I would like to hear about it... I might have forgotten something in the schematic ;-)
- and if someone knows of a cheap PCB producer who does cheap prototypes and/or cheap low volume batches.. plz lemme know, mkay?


Top
 Profile  
Reply with quote  
PostPosted: Sat Aug 16, 2008 1:40 pm 
Offline
Site Admin

Joined: Wed Jan 11, 2006 11:22 am
Posts: 874
Having the oportunity to see this mod live at St LCP 2008 I can assure that it's a real beauty (especially on the outside :mrgreen: ) .. Although I've ordered a 1541U+E (1541U mk2 with built in Ethernet) I'm still interested in building this mod. Hmm.. is it possible to mod the mod so that it puts the RR-net at say $de20 ... Imagine how cool it would be to have 2 NIC's in your C64 :D


Top
 Profile  
Reply with quote  
PostPosted: Sun Aug 17, 2008 6:49 pm 
Offline
User avatar

Joined: Thu Jan 12, 2006 12:52 am
Posts: 203
Location: Denmark
RaveGuru wrote:
Having the oportunity to see this mod live at St LCP 2008 I can assure that it's a real beauty (especially on the outside :mrgreen: ) .. Although I've ordered a 1541U+E (1541U mk2 with built in Ethernet) I'm still interested in building this mod. Hmm.. is it possible to mod the mod so that it puts the RR-net at say $de20 ... Imagine how cool it would be to have 2 NIC's in your C64 :D

Uhm $de20 ?? - just add an inverter before or after diode D3 should give you that.
If you mean $df20, that would require the involvement of I/O2, så that's a bit more work...
But if you add an MMC64 or MMC Replay and move their clockport to $df20, you have 2 clock ports with this.
heh.. and with a $de20 mod, you'd have 3!! MMC64 mounted RR-Net at $df20, Passthrough port RR mounted RR-Net at $de00 and internal port at $de20 ;-)
I seriously doubt the usefulness of that, though ;-)


Top
 Profile  
Reply with quote  
PostPosted: Sun Aug 17, 2008 8:10 pm 
Offline
Site Admin

Joined: Wed Jan 11, 2006 11:22 am
Posts: 874
Devia wrote:
I seriously doubt the usefulness of that, though ;-)

Usefulness? Who cares! With 3 NIC's my C64 would outnumber virtually any modern power-house server, not to mention ordinary PC's. :lol:

Why? -Because I can!


Top
 Profile  
Reply with quote  
PostPosted: Mon Aug 18, 2008 7:43 am 
Offline

Joined: Thu Jan 12, 2006 10:47 am
Posts: 112
now i expect firewall/router software !

_________________
http://hitmen.eu


Top
 Profile  
Reply with quote  
PostPosted: Mon Aug 18, 2008 8:41 am 
Offline
User avatar

Joined: Tue Feb 19, 2008 4:53 pm
Posts: 5
Location: Bromma, Sweden
Thank be you, Devia! This is almost clear and detailed enough for me to build, I think. :D Now I just need to get my hands on an RRnet device. Oh boy, this is really cool!


Top
 Profile  
Reply with quote  
PostPosted: Wed Apr 28, 2010 7:02 am 
Offline
User avatar

Joined: Tue Apr 27, 2010 10:03 am
Posts: 17
Location: Sweden
I built my own version of this, connecting to the SBUS of IDE64.
Using just one 7400 chip.
More info at http://mumu21.se/?page=403

One 7400 to decode /CSEL0 and R/W into /RD and /WR.
For some strange reason 74ls00 gave me too much crap data...

_________________
Tools: IDE64 3.2 with USB and RRNET. Toys: 1541u


Top
 Profile  
Reply with quote  
Display posts from previous:  Sort by  
Post new topic Reply to topic  [ 40 posts ]  Go to page Previous  1, 2, 3

All times are UTC [ DST ]


Who is online

Users browsing this forum: No registered users and 1 guest


You cannot post new topics in this forum
You cannot reply to topics in this forum
You cannot edit your posts in this forum
You cannot delete your posts in this forum
You cannot post attachments in this forum

Search for:
Jump to:  
Powered by phpBB® Forum Software © phpBB Group